
第11讲 但以理书第8章简说
- 回归信仰的根基与柱石
- 2023-04-18 22:28
【回归篇】第十一讲 但以理书第八章简说
本文来自福音中国
文∣王敬之
copyright fuyinchina
但以理七、八、九章,是全书的核心,而第八章又是核心中的核心,可谓重中之重。可以把这三章视为一个小单元。第七章是全景图,第八章是对第七章的部分截图,而第九章则是对第八章部分内容的再放大。
但以理在写这一章时,不仅在结构中,将第八章置于一个重要的核心位置,而且在语种与风格上,来了一个极大的变化。从这一章开始,直到结尾,但以理所使用的是最令他感到亲切的希伯来母语、方便他以其高超的文学才能来表现最重要、最深远之信息。
现代好,好消息
内容来自fuyinchina

一、语法上的特别用法 copyright fuyinchina
▼1. 三组意义相近的希伯来词汇
让我们先来看在第八章出现的三组相似的希伯来词汇:(1)异象;(2)除掉;(3)圣所。在但以理书第八章中,出现在但以理书第八章中的这三组中文词汇,从头到尾都是同样的。其实,这三组中文词的后面,每一个中文词的后面,对应的是两个完全不同第希伯来字。中译圣-书的翻译者们忽略了他们的区别,用了同样的中文词,来表达两个不同的希伯来字。这样,就难以看见原文中的不同含义了。
copyright fuyinchina
l 异象
本文来自福音中国
但以理使用的第一组近义词,在中译是统一译成了“异象”,但在希伯来原文中,是两个不同的字,分别是:
(1)“Chazown” (Strong's 2377,音“采重”,此号码为查找希伯来原文的汇编号),意思是“整体异象”;
copyright fuyinchina
(2)Mareh (Strong's 4758,音“马勒”),用来表示一个整体中间的一部分,或称“部分异象”。
fuyin.com
这一组词在理解但以理书第八章的异象时,特别的关键。我们下面还会作更详细的说明。
l 除掉
现代人的新知识
但以理所使用的第二组近义词,在中译时统一都译成了“除掉”,但在希伯来文中,是二个不同的字: fuyin.com
(1)Rum (Strong's 7311,音“茹”),意思是“拔高”、“提升”;见但8:11。 现代人的新知识
(2)Sur (Strong's 5493,音“舍”),意思是“除掉”,“置于一旁”等;见但11:31, 12:11。
这一组词意义上的微妙区别,在理解但以理书第八章时非常重要。读者亦需将其区别谨记在心。
现代人的新知识
l 圣所 内容来自fuyinchina
但以理使用的第三组近义词,在中译是统一译成了“圣所”。但在希伯来原文中,是两个不同的字,分别是:
现代人的新知识
(1)Miqdash (Strong's 4720,音“弥达希”),一般意义上的用字,可指异教的殿,也可指上帝的殿。用法见于但8:11。 fuyin.com
(2)Qodesh (Stong's 6944,音“古德希”),专用词,专指上帝的殿。见法见但8:13-14。 copyright fuyinchina
如果我们把用来指异教的殿堂的字,用来指上帝的殿;或者,把专用来指上帝的圣所或圣殿的字眼,转来指异教的圣所或圣殿,结果都会有差错。 现代人的新知识
内容来自fuyinchina
2. 词性变化与交叉结构
本文来自福音中国
但以理不仅在全书采用了交叉结构,而且差不多在每一章里,也采用了不同句式的结构。在但8:9-12,但以理不仅使用了交叉结构,也采用了不同词性的名词,来配合这里所使用的交叉结构,令文章错落有致。既通过交叉来呈现句法结构上的美,又通过词性来保持意义上的区别与连贯。读者只需认准了某一词性,就能判断文字所指。
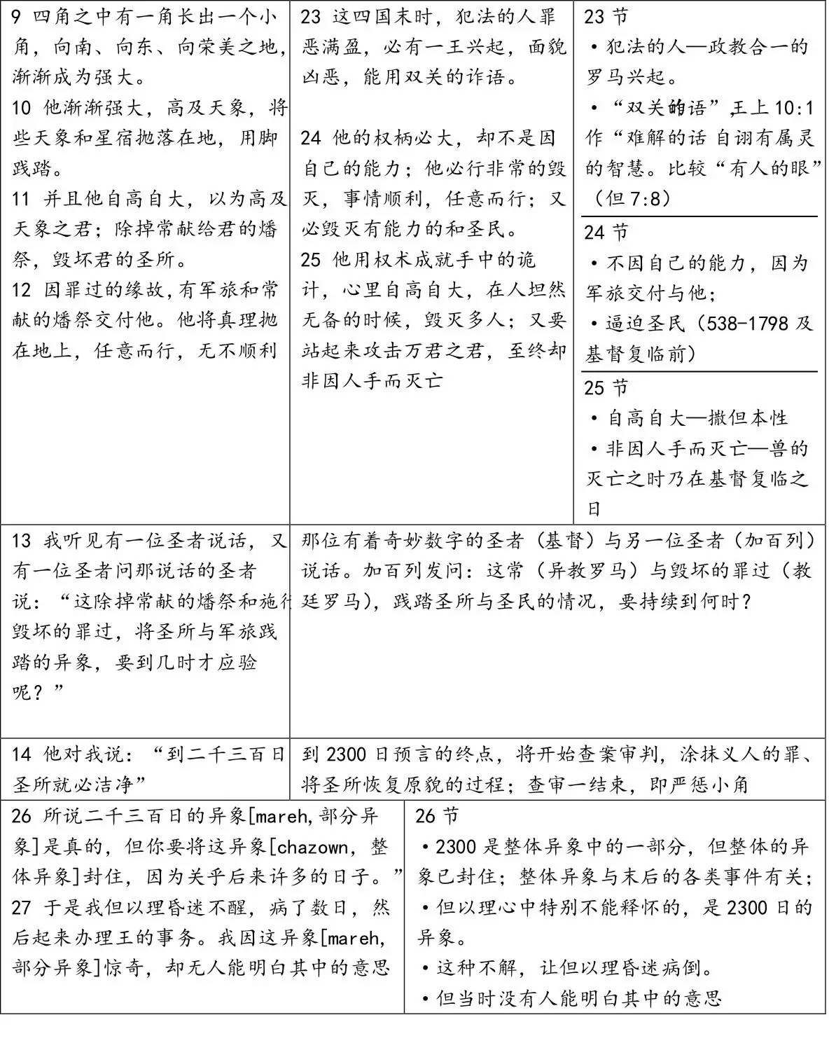
9 四角之中有一角长出一个小角,向南、向东、向荣美之地,渐渐成为强大。
内容来自fuyinchina
10 他[阴性]渐渐强大,高及天象,将些天象和星宿抛落在地,用脚践踏。 内容来自fuyinchina
11 并且他[阳性]自高自大,以为高及天象之君;除掉常献给君的燔祭,毁坏君的圣所。 内容来自fuyinchina
12 因罪过的缘故,有军旅和常献的燔祭交付他。他[阴性]将真理抛在地上,任意而行,无不顺利。 现代人的新知识
但以理通过用两个不同词性的代数“他”(中文用了同一词性),这样,我们就能了解,同一词性的为一组。因此,但8:9与但8:11为一组;但8:10与但8:12为另一组。有了这样的分别,就便于进一步来理解与解释了。
copyright fuyinchina
现代人的新知识
这四节经文所采用的词性变化非常繁琐,需要谨慎与耐心来解读。 内容来自fuyinchina
现代好,好消息
现代人的新知识
米勒尔在宣讲但以理预言 现代人的新知识
copyright fuyinchina

二、但以理第八章详解 本文来自福音中国
▼1 伯沙撒王在位第三年,有异象现与我但以理,是在先前所见的异象之后。 fuyin.com
注:公元前551年,是伯沙撒王在位第三年。但以理见到一个表示整个过程的异象[chazown],是他在二年前所见的第七章的异象之后发生的事。 fuyin.com
现代好,好消息
2 我见了异象的时候,我以为在以拦省书珊城(或作:宫)中;我见异象又如在乌莱河边。 现代好,好消息
注:我当时看到的那展示历史的演进之整体异象的时候,我以为自己是在以拦省书珊城内;又好象是在乌莱河边。 内容来自fuyinchina
此时的但以理,应住在巴比伦城。而以拦省的书珊城是波斯帝国的京都。亚哈随鲁王就是在书珊城的宫殿里登基的(斯1:2),以斯帖也是在书珊城内坐王后的位。亚达薛西王二十年时,尼希米也是住在书珊城的宫中(尼1:1)。乌莱河,可能指客儿汗(Kerkhan)河道朝东的支流,河水在书珊城上面三十公里左右处分成二道。
因此可能是以下两种情况之一:第一,他是在异象中被带到那个地方,如以西结曾有类似的经历。第二,把那地方带到但以理面前,让他在异象中看到这个地方,也看到自己在那里面。
copyright fuyinchina
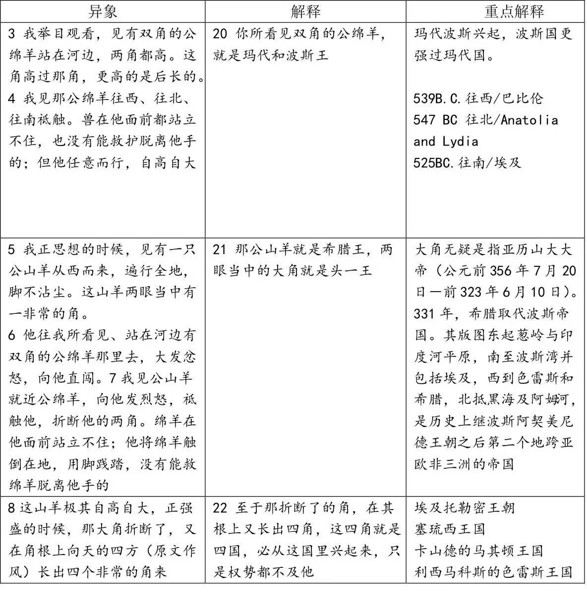
3 我举目观看,见有双角的公绵羊站在河边,两角都高。这角高过那角,更高的是后长的。
注:但以理举目观看,看到一只双角的公绵羊[代表玛代波斯],站在河边[可能是上节经文中所说的乌莱河边]。两角都高,表示两国都居心自负、骄傲自大。一国强过另一国,后起的那一国更为强大。
copyright fuyinchina
后来天使对但以理给出了解释:“你所看见双角的公绵羊,就是玛代和波斯王。”(8:20) 现代好,好消息
请注意,与第七章的异象相比,在这个异象中,没有了巴比伦。一上来就是玛代波斯。可能是因为巴比伦已是强弩之末,大势已去,不可逆转,所以也就没有再谈的必要了。
现代好,好消息
内容来自fuyinchina
4 我见那公绵羊往西、往北、往南祗触。兽在他面前都站立不住,也没有能救护脱离他手的;但他任意而行,自高自大。
copyright fuyinchina
注:这里描写玛代波斯兴起的过程。先是征服西面的巴比伦[公元前539年],往北面最大的征服对象是公元前547年攻打ANATOLIA的Lydia,即今日的土耳其;而往南的扩张,则是公元前525年对埃及的吞并。从而建立了庞大的波斯帝国,甚至将印度收入帝国的疆土之内。 内容来自fuyinchina
本文来自福音中国
波斯帝国版图 fuyin.com
在异象中,但以理看到,“兽在他面前都站立不住”,被他攻击的国家,都敌不过他,难以逃脱幸免。“也没有能救护脱离他手的;” 意即没有人能把被它征服的人民和占领的土地再争夺回去的。
本文来自福音中国
“但他任意而行”一语,预言玛代波斯帝国将战无不克,攻无不溃。而“自高自大”,就显明了这个国家的精神,与巴比伦如出一辙(参但4:29-30;5:18-23)。 copyright fuyinchina
另外,我们发现,在第七章所见的都是凶猛的野兽,如狮子、熊、豹、怪兽等。而在8章中见到的却是比较温顺的山羊和绵羊。这是为何?要知道,在圣-书中山羊和绵羊常是用来献祭的,可以认为是希伯来人的吉祥物,因为这些牺牲是能给他们带来赦免的祭牲!难怪但以理看见,就会陷入沉思。所以,在第5节一开始就说到,“我正思想……”。 copyright fuyinchina
内容来自fuyinchina
资料:波斯帝国是如何兴起的?
曾经盛极一时的波斯帝国是今天的伊朗人的骄傲,帝国鼎盛时期的版图东至阿姆河和印度河两岸,西到尼罗河中下游,北至黑海、里海一带,南达波斯湾,横跨欧、亚、非三洲,是人类在洪水之后建立的第一个超级帝国。
那么,波斯帝国是如何从几处游牧部落一发而成为世界第一大超级帝国的呢?其中,起关键作用的,是圣-书上所提到过的居鲁士(Cyrus II,波斯语:?????????;古希腊语:Κ?ρος;约前600年或前576年-前530年) 内容来自fuyinchina
本文来自福音中国
波斯王居鲁士
内容来自fuyinchina
公元前558年,居鲁士继承了他父亲冈比西斯的王位,成为波斯各部落的首领。后来居鲁士被称为大帝。波斯人在居鲁士的带领下也逐渐强大起来了,于是居鲁士决定发动起义,反对米底王国的统治。从公元前553年开始,经过3年的战争。最后,波斯人打败了米底人,在公元前550年占领了米底人的首都埃克巴塔纳,俘虏了米底国王,建立起了新的帝国(伊朗史称阿契梅尼王朝)。历史上也以这一年作为波斯帝国的建国之年。 现代人的新知识
波斯推翻米底王国只能说是朝代的更替,波斯人在居鲁士的带领下继续向外扩,公元前546年征服了小亚细亚,公元前539年征服了新巴比伦王国。他又向东扩张,在中亚细亚战败身死。其子冈比西斯即位后,于公元前525年征服了埃及,他从埃及继续向西、向南扩张,都遭失败。后来,大流士(Darius I the Great,前558~前486)夺取政权之后,继续对外扩张,向东征服了印度河流域西部。至此,波斯形成为一个横跨欧、亚、非三洲的大帝国。其疆土东起印度河流域,西至巴尔干半岛,北起亚美尼亚,南至埃塞俄比亚。包括70个民族,5000万人口,近700万平方公里土地。 本文来自福音中国
在大流士一世统治的晚期,公元前492年和公元前440年,曾两度派兵西侵希腊。此后,希腊和波斯之间的战争持续多年,以波斯的失败丽告终,史称“希波战争”。 内容来自fuyinchina
庞大的波斯帝国只是一个暂时的军事行政联合,历时半个世纪之久的希波战争使波斯帝国元气大伤。困于内外重重矛盾的波斯帝国,从公元前5世纪末起便急剧衰落。当亚历山大东侵时,波斯军队无力抵抗,屡战屡败,终于在公元前330年灭亡了。
(以上资料根据网络百科资料编辑而成) 现代好,好消息
5 我正思想的时候,见有一只公山羊从西而来,遍行全地,脚不沾尘。这山羊两眼当中有一非常的角。
现代好,好消息
注:正当但以理进入沉思之时,忽然又看到“一只公山羊从西而来”,即从波斯国的西面而来,圣-书用“遍行全地,脚不沾尘”来形容它迅猛的速度。表明从西面上来的国,席卷全地,如惊雷、似闪电,异常凶猛。 现代人的新知识
而且这“这山羊两眼当中有一非常的角”。天使前来进行了解释:“那公山羊就是希腊王;两眼当中的大角就是头一王。”查考历史知,此人不是别人,乃是亚历山大大帝(公元前356年7月20日-前323年6月10日)。
现代人的新知识
内容来自fuyinchina
|
小资料:亚历山大大帝 现代好,好消息 |
|
亚历山大大帝(公元前356年7月20日-前323年6月10日),即亚历山大三世,马其顿王国国王,亚历山大帝国皇帝,生于古马其顿王国首都佩拉,世界古代史上著名的军事家和政治家。是欧洲历史上最伟大的四大军事统帅之首(亚历山大大帝,汉尼拔,恺撒大帝,拿破仑)。曾师从古希腊著名学者亚里士多德,以其雄才大略,先后统一希腊全境,进而横扫中东地区,不费一兵一卒而占领埃及全境,荡平波斯帝国,大军开到印度河流域。世界四大文明古国占据其三。征服全境约500万平方公里。 现代好,好消息
copyright fuyinchina
亚历山大大帝 现代好,好消息 |
fuyin.com
6 他往我所看见、站在河边有双角的公绵羊那里去,大发忿怒,向他直闯。
7 我见公山羊就近公绵羊,向他发烈怒,祗触他,折断他的两角。绵羊在他面前站立不住;他将绵羊触倒在地,用脚践踏,没有能救绵羊脱离他手的。 fuyin.com
注:这两节经文描述了希腊对波斯帝国所发起的攻击。但以理在异象中看见,公绵羊站在河边,严阵以待。公山羊“大发忿怒,向他直闯。” 希腊与波斯帝国的战场在河边铺开,波斯大败,两角被折断、触倒在地,被脚践踏。一句“没有能救绵羊脱离他手的”,表明纵使波斯国有心杀敌,无奈却无力回天。 copyright fuyinchina
历史学家记载,希腊对波斯发起攻击不久,就发现波斯的海军优势,希腊又没有足够强大的舰队来挑战波斯的制海权,因此,他决定采取一个笨办法——从陆地上攻占所有的东地中海港口和基地。亚历山大从今天的土耳其地区出发,一路征战南下叙利亚,巴勒斯坦,直到埃及。 本文来自福音中国
公元前331年9月初,亚力山大在完全平定埃及以后,终于率领大军从叙利亚北部进入两河流域,向波斯腹地进军。经过两年征战,亚力山大此时控制了孟菲斯(Memphis)、萨迪斯(Sardis)、大马士革等名城。
公元前三百三十一年十月一日,高加米拉战役(The battle of Gaugamela)爆发。马其顿帝国与波斯帝国在今巴比伦以北的高加米拉地区进行了一场战役。双方于此次战役皆投入巨大兵力,马其顿帝国尽倾麾下四万余部队,波斯帝国更是倾尽全国近百万兵力。虽然波斯帝国在战前做好了充足准备,但因时命不与且军心涣散,更加之马其顿军队的英勇善战和亚历山大大帝的正确指挥,波斯帝国终以十万余人的惨重伤亡败北,君主大流士三世也于战后被臣属谋杀。马其顿帝国进占波斯帝国全部领土,波斯帝国灭亡。
现代人的新知识
8 这山羊极其自高自大,正强盛的时候,那大角折断了,又在角根上向天的四方(原文作风)长出四个非常的角来。 内容来自fuyinchina
注:“这山羊极自高自大”,说明它继承了巴比伦、玛代波斯的精神。这种自高自大的精神可追溯到堕落的天使——“明亮之星,早晨之子”(参赛14:12-14)。 copyright fuyinchina
但以理所见的异象,预言了亚历山大在正强盛的时候猝死。公元前323年6月10日,33岁的亚历山大饮酒过量,死于巴比伦(参但11:3-4)。
copyright fuyinchina
“又在角根上向天的四方(原文作风)长出四个非常的角来。”指亚历山大死后,他手下的四个大将把希腊帝国一分为四。如同在一个角根上长出四个角来,原来的希腊,在亚历山大死后,一分为四。参但11:4的解释。亚历山大本来有一个儿子,但他的儿子并未能继承王位。到公元前301年,经过二十多年的混战,希腊帝国渐渐安定下来,但已分为四瓣,由亚历山大手下的四员大将各据一方: 本文来自福音中国
现代人的新知识
|
卡山德(Cassdader)统辖马其顿 内容来自fuyinchina
fuyin.com
|
利西马科斯(Lysimachus)统辖色雷斯(Thrace)与小亚细亚东北 copyright fuyinchina |
|
塞琉西(Selecucus)统辖叙利亚与巴比伦 本文来自福音中国 |
托勒密王朝统辖埃及 现代好,好消息
copyright fuyinchina
|
“亚历山大以其绝伦的征服所建立的庞大帝国,却在他的继承人之间的争战之中被弄得四分五裂,在公元前四世纪之前就已分裂为几个国家了。除了一些小的国家之外,四大君主国从废墟之中兴起。...四大军事寡头分别为:Cassander, Lysimachus, Ptolemy, 以及Seleucus,各自自立为王。大角被折断,四只非常的角迎着天的四方长出。”——Myers著《希腊通史》,第457面,1902年版。
后来战争继续在四国之中进行。但以理第十一章,主要预言了(在埃及的)南方王与(在叙利亚的)北方王的争战。 内容来自fuyinchina
本文来自福音中国
现代人的新知识
下面的六节经文,即但8:9-14,是但以理中最为复杂的几节经文,牵涉到几个重要的概念:小角、圣所与洁净圣所。
内容来自fuyinchina
fuyin.com
但8:9. 四角[阳性]之中有一角[阴性]长出一个小角[阴性],向南、向东、向荣美之地,渐渐成为强大。
copyright fuyinchina
注:在这节经文中,首先应确定这个长出的“小角”,源自何方,因为它将决定着两个完全不同的认定与解释。第一种看法,认为小角来自于分裂后的希腊四角之一,即塞琉西的安条克四世(Antiochus IV Epiphances, 公元前215-前164)。第二种看法,认为这里的小角其实是指与第七章对应的异教罗马及罗马教廷。两种看法,孰对孰错?至为关键。而解决的办法,需要通过一些原文的研究。
内容来自fuyinchina
本文认为,但8:9的小角,是指罗马而言。除了第八章与第二章、第七章的世界雄主兴衰的对应之外,我们还可以从四方面来确定这一观点的正确性:
现代好,好消息
fuyin.com
l 语法贴近原则
内容来自fuyinchina
现在让我们来看看第8、9节原文原有的次序和字义:
“8这公山羊极其自高自大,正强盛的时候,那大角折断了,四个非常的角长出,从它(大角)之上,向天之四风。9从他们其中之一,(他)出来一角,从小它长至强大非常,向南、向东、向荣美之地。” 本文来自福音中国
根据语法贴近的原则,单从原文的次序上我们已可看出“他们”肯定是指向“四风”。[i] 现代好,好消息
l 希伯来诗歌的押韵
内容来自fuyinchina
|
表8.1但8:8,9节词性表 现代好,好消息 |
|||
|
章节 fuyin.com |
希伯来文音译 内容来自fuyinchina |
英文翻译 本文来自福音中国 |
中文翻译 fuyin.com |
|
8:8 本文来自福音中国
|
arba ruhot hashamaim copyright fuyinchina |
Four winds of heaven 现代好,好消息 |
天的四风 copyright fuyinchina |
|
双复阳复 fuyin.com |
双复 阳复 内容来自fuyinchina |
阳复双复 现代人的新知识 |
|
|
8:9 fuyin.com
|
ahat mehem 本文来自福音中国 |
Out of one of them copyright fuyinchina
|
从他们之一(风) fuyin.com
|
|
阴单阳复 copyright fuyinchina |
阴单阳复 本文来自福音中国
|
阳复阴单 copyright fuyinchina
|
|
从表8.1所列的是原文第八节最后的两个字和连续它们的第九节的头两个字。这段经文是带有押韵的希伯来诗歌,所押的是t与m韵。从这我们可看出“从他们之一”是和“天的四风”有直接的关系,而不是指向较前面的“四角”。很明显的,“他们”就是“天的四风”。[ii] 现代好,好消息
l 词性的问题 本文来自福音中国
在希伯来文中,名词分为阴、阳二性,或双性。比如,在汉语中表示第三人称的字,有“他”与“她”之分。当我们看到这个“她”字时,我们就知道这是指女性。不过,汉语的动词没有词性变化。但在希伯来语中,不仅名词有词性上的区别,动词也是如此,有阴性的和阳性之分,与动词前面的主语词性保持一致。要么主谓语都是阳性的,要么主谓语都是阴性的。 内容来自fuyinchina
第八节的“四方(原文是‘风’)”,在希伯来原文是双性名词,即可阴也可阳。第九节的“从他们其中之一”的“他们”是阳性代名词。而第八节的大角和四角都是阴性名词。因此,这里的“他们”不应该是从四角而来的。 fuyin.com
现代好,好消息
l 哈瑟勒(Hasel)的解释
fuyin.com
“从他们之一”更确切的字义是“从一(阴)、从他们(阳)”。哈瑟勒(Hasel)认为“从那一、从他们”的“一”应指向第八节双性的“四风”,而阳性的“他们”应指向第八节阳性复数的“天”。这两段经文不止是在词性上相对应,在数字(单、复数)上也相对应。这在希伯来语法里被称为语法平行性(Grammatical Parellelism)。这说法是更仔细的分析,但也无损我们的结论。 现代好,好消息
|
向南 本文来自福音中国
|
向东 现代人的新知识
|
向荣美之地 本文来自福音中国 |
渐渐成为强大 copyright fuyinchina |
应验 本文来自福音中国 |
|
|
罗马 本文来自福音中国 |
公元前31,征服埃及 本文来自福音中国 |
公元前65年,征服叙利亚与巴比伦 copyright fuyinchina |
公元前31年,进军犹大地 内容来自fuyinchina |
版图渐渐扩大 现代人的新知识
|
符合此节预言 现代好,好消息
|
|
安条克四世 内容来自fuyinchina |
未能成功向埃及进攻 fuyin.com |
向波斯进攻失败 内容来自fuyinchina |
公元前168-165有污秽圣殿 现代好,好消息 |
但总的来说,九年统治,领土渐渐变小 fuyin.com
|
不符合此节预言 现代好,好消息 |
换句话说,但以理8:9在介绍一个新的势力的兴起。这个势力是从天的四方之一而来,在异象中,以“小角”的形式出现。 现代人的新知识
“向南、向东、向荣美之地,渐渐成为强大”,预指这个势力的扩张与发展。历史上,这个新兴的势力,是罗马帝国。“渐渐成为强大”一句,表明了罗马帝国的兴起,经历了一个过程。公元前31年,它向南征服了埃及;公元前65年,它向东征服了叙利亚与巴比伦,公元前63年,罗马的刀剑指向有“荣美之地”美誉的以色列犹大地。 现代人的新知识
[i]Roy Gane, Who’s Afraid ofthe Judgment? (Idaho: Pacific Press Publishing Association, 2006), 37. copyright fuyinchina
[ii]J. Doukhan, Secrets ofDaniel, 125.
内容来自fuyinchina
|
小资料:罗马帝国和罗马教廷的兴起 copyright fuyinchina |
|
罗马帝国(公元前27年—公元395年),正式名称为元老院与罗马人民(拉丁语:Senātus Populusque Rōmānus,缩写SPQR),中国史书称为大秦、拂菻,是古罗马文明的一个阶段。 现代好,好消息 自公元前5世纪初开始,先后战胜拉丁同盟中的一些城市和伊特拉斯坎人等近邻,又征服了意大利半岛南部的土著和希腊人的城邦,成为地中海西部的大国。罗马又发动了3次布匿战争,在前146年征服了迦太基并使之成为罗马的一个行省。前215年-前168年发动3次马其顿战争,征服大部分伊利里亚、马其顿并控制了整个希腊。又通过罗马-叙利亚战争和外交手段,控制了西亚的部分地区。于1世纪前后扩张成为横跨欧洲、非洲称霸地中海的庞大罗马帝国。公元前27年,元老院授予盖乌斯·屋大维“奥古斯都”称号,罗马共和国由此进入帝国时代。 copyright fuyinchina
内容来自fuyinchina
本文来自福音中国
罗马帝国版图 copyright fuyinchina
copyright fuyinchina 安敦尼王朝皇帝图拉真在位时(公元98年—公元117年),罗马帝国达到极盛,经济空前繁荣,版图也达到最大:西起西班牙、不列颠,东到幼发拉底河上游,南至非洲北部,北达莱茵河与多瑙河一带,地中海成为帝国的内海,全盛时期控制了大约500万平方公里的土地,是世界古代史上最大的君主制国家之一。 fuyin.com
公元395年,狄奥多西一世将帝国分给两个儿子,从此罗马帝国一分为二,实行永久分治。 公元476年,西罗马帝国在内忧外患下灭亡;公元1453年,奥斯曼帝国苏丹穆罕默德二世率军攻破君士坦丁堡,东罗马帝国(拜占庭帝国)灭亡。西罗马帝国灭亡后,欧洲进入了近一千年的中世纪(公元476年—公元1453年)。 copyright fuyinchina 公元392年,罗马皇帝狄奥多西一世,宣布取缔所有异教,基督教成为了帝国的国教。基督教成为国教后,罗马教会就成为罗马帝国的一个部门或机构,受皇帝的管辖。西罗马帝国灭亡后,罗马教会开始在在政治上脱离罗马帝国的控制,并逐渐走向他权利的顶峰。 现代好,好消息 现代好,好消息
本文来自福音中国
首位自称教皇的利奥一世 现代好,好消息
现代好,好消息 西罗马帝国灭亡后,罗马教会依然和当时意大利的统治者日耳曼的东哥特人保持距离,仍臣服于远在君士坦丁堡的东罗马帝国皇帝。但是,由于罗马处于日尔曼蛮族的政治军事影响之下,加之距离遥远,使君士坦丁堡要实现对罗马教皇的有效控制事实上是不可能的。在日尔曼人入侵期间,或在罗马行政机构撤退或失控的地区,罗马教会作为意大利地区硕果仅存的罗马帝国的政治机构,当时它代表了罗马和基督教的古老传统,它屹立于日尔曼人入侵造成的废墟上,似乎是蛮族无法摧毁的永恒之城,因而在5-6世纪之交时,罗马教会将大批罗马遗民聚集在自己周围。这大大提高了教会的威信。罗马教会因而开始成为一股独立的政治势力。 现代人的新知识 (以上资料根据网络百科资料编辑而成) 现代人的新知识 |
现代人的新知识
10 他渐渐强大,高及天象,将些天象和星宿抛落在地,用脚践踏。 本文来自福音中国
注:这里的“他”,用的是阴性代词,指罗马的第二阶段,即教廷罗马,也是渐渐地强大。 现代好,好消息
“天象”代表上帝的子民。第九节表明小角的前阶段在军事与政治上的扩张,“高及天象”表明代表小角的第二个阶段在宗教事务上的纵横。 copyright fuyinchina
第七章描写作为异教罗马的“第四兽甚是可怕,极其强壮,大有力量,有大铁牙,吞吃嚼碎,所剩下的用脚践踏”(但7:7)。但8:10继续描述,作为教廷罗马的作为,说她“将些天象和星宿抛落在地,用脚践踏。”表明她的行为与异教罗马类似,只不过她践踏的重点对象,转为了“天象”[上帝的子民]与“星宿”[教会领袖]。 fuyin.com
现代人的新知识
11 并且他自高自大,以为高及天象之君;除掉常献给君的燔祭,毁坏君的圣所。 现代好,好消息
注:这里的他又回到了阳性,指异教罗马。罗马帝国自高自大,在公元31年,将“天象之君”耶稣基督钉死在十字架上。
但以理书第八章到这里,可以说是真正碰到难解之处了。我们一步一步地来分解。还记得我们在开篇所谈过的三组词吗?在这里就派上用场了。我们先来解决语言问题,第二步才来进行解释。
现代好,好消息

除掉天象之君 现代好,好消息
现代好,好消息
厘清语言谜团 本文来自福音中国
▼
现代人的新知识
本文来自福音中国
一.“除掉” 现代人的新知识
我们在一开篇所讲的语言上的特色,在下面的半句中,就可得到很好的应用了。 fuyin.com
(1)Rum (Strong's 7311,音“茹”),意思是“拔高”、“提升”;见但8:11。 copyright fuyinchina
(2)Sur (Strong's 5493,音“舍”),意思是“除掉”,“置于一旁”等;见但11:31, 12:11。
内容来自fuyinchina
不错,但8:11用的是rum, 即“拔高”或“提升”的意思。那么,它将什么拔高了呢?
现代好,好消息
二.“常” 现代人的新知识
“除掉常献给君的燔祭” fuyin.com
这里有一个翻译上的误区。因为当时的翻译者在翻译之时,已有心证,认定前文的小角是安条克四世。而安条克四世曾在公元前168年,宣布犹太教为非法,并采取各种严厉的措施来消灭犹太教。如下令废止一切犹太教的节期、禁止行割礼、禁守安息日、大肆焚烧圣书;悍然在耶路撒冷圣殿里竖起希腊神祗奥林匹亚宙斯的祭坛,并在其上用犹太人视为不洁的猪进行献祭,并强令犹太人吃食猪肉等等。所以,他们在翻译的时候,就受到这段历史的影响,在翻译的时候加上了“燔祭”,又因“燔祭”而加上“献给君的”。 现代好,好消息
本文来自福音中国
让我们来对照一下思高版的翻译:“他又自高自大,直达天象之君,取消了他的日常祭,破坏了他的圣所,且加以劫掠;”(但8:11) fuyin.com
请注意,思高版的翻译就比较有意思了。不是小角去除掉这个“常”,而是小角的日常祭被取消了。也就是说,是小角的某些东西(“常”)被拔高了! copyright fuyinchina
为了简化问题,我们直接引用米勒尔的研究与发现,作为对“常”的解释。
copyright fuyinchina
“我[米勒尔]继续读,除了在但以理书以外没有在别处发现它[常献的]。然后我[借助于串珠]查考和它接近的词‘除掉’;他将会除掉常;‘从除掉常’我再向前读,心想可能找不到关于这经文的亮光了。最后,我读到了帖撒罗尼迦后书7-8节:‘因为那不法的隐意已经发动;只是现在有一个拦阻的,等到那拦阻的被除去,那时这不法的人必显露出来。’当我一读到这节经文,哦,多么清晰荣耀的真理显现出来了。它在那儿!那就是常!好,既然如此,保罗说‘那拦阻的’是什么意思呢?‘大罪人,’和‘不法的人’显然是指教廷。那么拦阻教廷显露的是什么呢?啊,是异教!对了,所谓的‘常’必定是异教无疑了。”《评论与通讯》,1858年1月。
在米勒尔的看来,那个拦阻“大罪人”【罗马教廷】的势力,乃是异教罗马!因此,他结出结论,这里的“常”,乃是“异教罗马”! 现代人的新知识
那么,这个罗马的异教是如何被拔高的呢?这里的故事与罗马皇帝君士坦丁有关。君士坦丁一世(大帝)(拉丁语:Constantinus I Magnus),全名盖乌斯·弗拉维乌斯·瓦勒里乌斯·康斯坦丁乌斯(Gaius Flavius Valerius Constantinus,272年2月27日-337年5月22日),罗马帝国皇帝,306年至337年在位。 fuyin.com
历史学家与教会大主教尤西比乌(Eusebius of Caesarea,Greek: Ε?σ?βιος,Eusébios; AD 260/265 - 339/340)记载了发生在公元312年时的一件大事。当时,君士坦丁在罗马附近的米尔维安大桥(Mulvian Bridg)与劲敌马克森·提乌斯进行一场生死战役,君士坦丁看到天空上闪耀着十字架样的火舌与这样的话:“这是你克敌的迹象。”当天,他果然大获全胜。据说,君士坦丁从此皈信基督教。
fuyin.com
君士坦丁见异象
君士坦丁改教之后,对基督教的逼迫停止。不仅如此,原来罗马教对女神的崇拜,摇身变成了对圣母马利亚的崇拜;原来某些偶像崇拜,用崇拜使徒取而代之。这样,原来的罗马教就改头换面,披上了基督教的外衣。从这个意义上来说,“罗马异教便被拔高了!” 现代好,好消息
内容来自fuyinchina
三.“毁坏君的圣所” 内容来自fuyinchina
这里又有一个词汇问题。前面我们提到过但以理用了两个关于圣所的字眼。 现代人的新知识
(1)Miqdash (Strong's 4720,音“弥达希”) ,一般意义上的用字,可指异教的殿,也可指上帝的殿。用法见于但8:11。
(2)Qodesh (Stong's 6944,音“古德希”),专用词,专指上帝的殿。见但8:13-14。
在这里,“君的圣所”用的是“弥达希”,一般意义上的殿,可以是指异教的神殿。
到公元330年,君士坦丁突然决定迁都,将京都迁往拜占庭,一个在当时并不知名的地方,更名为君士坦丁堡,别称“新罗马”。这让盛极一时的罗马城形成政治的真空。在罗马城的万神殿,即经文中所说的“君的圣所”也被废弃。这同一段历史后来在但11:24又有提及。不过,它已经超过了我们这里讨论的范围了。 本文来自福音中国
copyright fuyinchina
但8:12 因罪过的缘故,有军旅和常献的燔祭交付他。他将真理抛在地上,任意而行,无不顺利。
现代好,好消息
注:我们把这节经文分为三个部分来分析与理解: copyright fuyinchina
1.因罪过的缘故, 内容来自fuyinchina
这一节经文的翻译,又与原文不符。我们来参看一下吕振中的翻译:“有军队被遣派,以犯罪行为阻挠不断献之祭;它将真理抛弃地上,任意而行,无不顺利(经文有残缺,意难确定)。”(但8:12)
他的翻译表明,军队被派遣,目的是为了来对付“常”的。在什么样的状况中来对付?“以犯罪行为”!
现代好,好消息
2.有军旅和常献的燔祭交付他。 内容来自fuyinchina
如果对照原文的话,这里的“因罪过的缘故”,理解为“以犯罪的行为”会更好,不像吕振中所译的那样。也就是说,在罪过之中,有军旅交给他【小角】,以对付常【异教】。 copyright fuyinchina
我们在这里,进一步对【常】作出解释。希伯来文的“常”为Ha-Ta-Mid。“Tamid”这个词在圣-书中出现了103次。基本意思是“每日的”、“持续的”、“经常的”。通常情况下,这个字出现时,多为形容词,前者一般都有前置词。但是,在但以理书中,Ha-Ta-Mid的使用却是独特的,在它之前没有前置词,而是有一个前缀“Ha”。这一点必然谨记在心。它的用法是独特的,在但以理书中作名词出现。我们不可拿其他地方的形容词的用法,来判断此处作名词的用法。许多人的误会就在此,他们把形容词的tamid的意思,拿过来当成这里独特的名词Hatamid的意思来解,结果,就出现很多漏洞。 内容来自fuyinchina
对于但以理8:12中的“常”,怀师母有这样的论述: 内容来自fuyinchina
那时我看到关于但以理八章十二节“常献的”(英文作“每日的”)问题,看明“燔祭”乃是人的智慧所加添的字,不属于本文;而且主曾将此段经文的正确讲法赐给那些宣讲审判的时候到了的人。在1844年之前,大家团结一致的时候,几乎全体信徒都对“常献的”有正确的看法。——怀爱伦著,《早期著作》之“经历与目睹”,第164段。 内容来自fuyinchina
怀师母的这段话表明,“主曾将此段经文的正确讲法赐给那些宣讲审判的时候到了的人。”上面我们所提到的米勒尔,就是宣讲审判的时候到了的人,而且是最重要的人。因此,怀师母的这段话,无疑是支持米勒尔对“常”作出的解释。 内容来自fuyinchina
本文来自福音中国
1900年,有一位叫做康拉底(Ludwig R. Conradi,20 March 1856 - 16 September 1939)的德国人,在基督复临安息日会引进一个新的观点,认为这里的“常”,是指耶稣在天上的祭司工作。这个观点之前也曾一度出现过,但康拉底是把这个观点炒到沸沸扬扬的第一人。虽然他在 1932年离开了安息日会,转去了第七日浸信会,但他所引进的关于“常”的新观点,却一直延续了下来,成为今天最广为人知的关于“常”的解释。 现代好,好消息
|
经 内容来自fuyinchina
文 fuyin.com |
老 现代人的新知识
观 fuyin.com
点 fuyin.com
|
新 内容来自fuyinchina
观 fuyin.com 点 fuyin.com |
评 内容来自fuyinchina 论 内容来自fuyinchina |
|
但8:11,12,13 copyright fuyinchina |
异教罗马 fuyin.com |
基督在天上圣所的祭司崇事 现代人的新知识
|
两者均适应 copyright fuyinchina |
|
但11:31 现代好,好消息 常与兴兵有关 现代好,好消息 |
法兰克军队交付教廷 内容来自fuyinchina |
如果常为基督在天上的中保服务工作,有何“兵”被用来除掉这一工作呢? copyright fuyinchina
现代人的新知识 |
老观点成立, fuyin.com 新观点不成立 现代人的新知识
|
|
但12:11 copyright fuyinchina 常与具体时间点关联 本文来自福音中国
|
508年除掉异教的标志性时间点 本文来自福音中国 |
天主教神职在教会代表基督的工作,是渐进的,没有标志性时间点 本文来自福音中国
|
老观点成立; 现代人的新知识 新观点不成立 copyright fuyinchina |
由上表可知,老观点符合但以理书中论到“常”的五段经文;而新观点,则无法解释但11:31与但12:11的经文。 fuyin.com
这段预言也在历史上准确应验了。公元496年,法兰克王国的创立者克洛维(法语:Clovis I,455或456——511)受洗加入基督教。508年,法兰克军队成为教廷拔除异已的工具。到公元538年,最后一个异教蛮族被灭。在法兰克的帮助之下,教廷一统天下。
copyright fuyinchina
法王克洛维 fuyin.com
“于496年他击败西歌特人 (Battle of Vouille)。于508年他被颁予罗马荣誉执政官的封号。这件事实为欧洲历史一个重大的转捩点。从此,他成为罗马天主教会手中的一把剑,为罗马教会铲除“异端”,即当时不信耶稣基督有与天父同等地位的信徒(阿利乌教派,Arianism)。[1]
现代人的新知识
可见,历史上的508年,就成为军旅交给小角的标志性一年!这一年,法国的国王克洛维率先向罗马教会拱手称臣,法国军队为教廷效力,成为罗马天主教手中的大棍。法国军队在什么状况下交给小角?在“罪过之中”。什么样的罪过?政治与宗教的不圣洁的联合!公元534年,旺达尔被法国军队所灭;公元538年,东哥特也为法国军队所陷。为罗马教廷在欧洲的一统天下,效其犬马之劳。有了军队与国家机器,公元538年之后,教廷罗马对上帝子民的逼迫日甚,直到1260年之后的1798年才告一段落。
现代好,好消息
第12节的前面半节是说它的政治的方面,因它的军队主要是用来攻打其它的国家,实现它政治上的企图。当他实现政治上的目的之后,便开始攻打异端。所以后半节就说到它在宗教上的事情了。 现代好,好消息
现代人的新知识
综合起来看,“因罪过的缘故,有军旅和常献的燔祭交付他。他将真理抛在地上,任意而行,无不顺利。”(但8:12)这句经文的意思是:在政治与宗教的联合之中,有军旅交给小角,以对付异教。小角将上帝的真理与律法抛在地上,任意践踏。 现代好,好消息
3.“他将真理抛在地上,任意而行,无不顺利。” fuyin.com
经文的这一部分预言教廷阶段的小角,要将上帝的真理践踏在地,“任意而行,无不顺利。”在圣-书中提到真理,一个比较直观与简单的理解就是,真理就是上帝的律法与诫命!耶稣说:“你的道就是真理。”(约17:17)而上帝的诫命乃是上帝在西乃山上亲口所说出的话,自然是真理。因此,诗人这样说,“你的公义永远长存;你的律法尽都真实。”(诗119:142)所以,我们看明,真理就是上帝的律法,而作为上帝之道的耶稣,就是活化的上帝律法!或者说,律法的化身!
现代好,好消息
但8:12所预言的小角将真理抛在地上,与但7:25所说的“他必向至高者说夸大的话,必折磨至高者的圣民,必想改变节期和律法。圣民必交付他手“一载、二载、半载”指的是同样的事情。 内容来自fuyinchina
fuyin.com
13 我听见有一位圣者说话,又有一位圣者问那说话的圣者说:“这除掉常献的燔祭和施行毁坏的罪过,将圣所与军旅(或作:以色列的军)践踏的异象,要到几时才应验呢?” copyright fuyinchina
内容来自fuyinchina
注:这里的两位说话者,那位说话的,原文是Palmoni,意思是“一位有着奇妙数字的圣者”,是米迦勒;而另一位提问的圣者,是加百列。 现代好,好消息
本文来自福音中国
经文的翻译,也增加了不少的字。把那些添枝加叶去掉,就剩下:“常与毁坏的罪过、将圣所与军旅践踏在地的异象要到何时?” 本文来自福音中国
copyright fuyinchina
参考一下英文:Howlong the vision: the daily and the transgression of desolation, to give boththe sanctuary and the host to be trodden under foot.
内容来自fuyinchina
需要指出的是,这里的“异象”一词,用的是描写整个历史流向与进程的整体异象“chazown”。而这里的圣所用的字,是专指上帝圣所的“Qodesh” (Stong's 6944,音“古德希”)。 fuyin.com
现代好,好消息
这里又碰到一个新的难道,什么是“施行毁坏的罪过”?下面这个表格比较容易说明问题。 fuyin.com
内容来自fuyinchina
|
罗马的二阶段 本文来自福音中国
|
第二章 copyright fuyinchina |
第七章 fuyin.com |
第八章 现代好,好消息 |
|
异教罗马 本文来自福音中国
|
铁腿 (罗马帝国) copyright fuyinchina |
第四兽(罗马帝国) fuyin.com |
小角(常) copyright fuyinchina |
|
教廷罗马 copyright fuyinchina |
半铁半泥(教廷罗马) 内容来自fuyinchina
|
小角(教廷罗马) 内容来自fuyinchina |
小角(施行毁坏的) 现代人的新知识 |
内容来自fuyinchina
从上表中可以清楚看出,常=异教罗马;施行毁坏的=教廷罗马!“施行毁坏的罪过”所重点描述的,指有政教合一之过的教廷罗马。换句话说,这时“常与毁坏的罪过”,就是小角的二个不同阶段:异教罗马与教廷罗马。只不过,在但以理的时代,罗马帝国与教廷还尚未出现,于是上帝就抓住其特征加以描述,而不说出其名。正如基督给门徒约翰的异象,美国尚未出现,就以地兽及其特征加以描述一样。 内容来自fuyinchina
fuyin.com
综上所述,加百列在这里所问的问题是:这个“常与毁坏的罪过”、继续践踏圣所与上帝的子民,这个异象要到何时结束?
本文来自福音中国
但以理深知,公元前605年,耶路撒冷的圣所就已被践踏,上帝的子民也同时被掳。但是,还要经过公绵羊【玛代波斯】与公山羊【希腊】,到“常与施行毁坏的罪过”,圣所与上帝的子民继续被践踏,这种情形何时才能有个完? 本文来自福音中国
本文来自福音中国
[1] James Richard Joy, Rome and the Making of Modern Europe (New York:Flood and Vincent, 1893), 224-225; Hutton Webster, Early European History(Boston: D.C. Heath & Company, 1920), 305.
内容来自fuyinchina
但8:14 他对我说:“到二千三百日,圣所就必洁净。”
注:请注意,上一节提问的是加百列,但这一节,那位有着奇妙数字的圣者,却没有问答加百列,而是转过身来,直接而深情地对但以理说:“到二千三百日,圣所就必洁净。”那么,这两节经文之间存在着怎样的逻辑关联?换句话说,但8:14是如何回答但8:13的问题的?
本文来自福音中国
这节经文意义丰富,非三言两语可道尽,故本文只作提纲性涉猎,谈四个问题: fuyin.com
|
2300是一段怎样的时间? copyright fuyinchina
fuyin.com
|
何谓圣所? 本文来自福音中国 |
|
何谓洁净圣所? 本文来自福音中国 |
14节与13节是如何逻辑关联的? copyright fuyinchina
|
fuyin.com
1. 2300日 内容来自fuyinchina
关于这2300日,一般来说,只有二种解释,一是以它为实际的日子,那么,大约就是六年出头。而另一种看法,则以之为2300年。前者显然不符合但以理书自己的见证。但8:17,26,都提到这些异象是“关乎后来许多的日子”。六年出头不算长,与此不符。比较合理的看法是,“一日顶一年”(结4:6;参民14:24)。至于这段时间的起始与终止时间,第八章中没有更多的信息可资查考。 fuyin.com
2.圣所 现代人的新知识
简单来说,这里所说的圣所应当不是指地上的圣所,而是指天上的圣所,就是基督在那里做中保的地方。理由有二:第一、地上的圣所在但以理的时代已被毁;后来虽然重建,但最终在公元70年的时候,被彻底毁坏。第二、地上的圣殿乃是天上圣所的影儿。“因为基督并不是进了人手所造的圣所(这不过是真圣所的影像),乃是进了天堂,如今为我们显在上帝面前”(来9:24)。 本文来自福音中国
fuyin.com
祭司在圣所服务 内容来自fuyinchina
copyright fuyinchina
3.洁净圣所
copyright fuyinchina
地上的圣所,既为天上圣所的影像,它里面的崇事,也是为反映天上圣所的工作程序。在地上的圣所,它的崇事一般分为两类:每日的崇事与一年一度的崇事;前者象征基督在圣所的工作,而后者预表基督在天上至圣所的工作。
现代好,好消息
在地上的圣所,每日的献祭会弄脏殿里的幔子。于是,一年一度的七月初十,也就是赎罪日(利末记第16章),便是洁净圣所的日子。这一天,大祭司进入至圣所,为民赎罪。罪得赦免的人便继续存活,未悔改的人便要被剪除。而所有被赦的罪,又都要归到那只预表撒但的替罪羊身上。所以,在圣-书当中,洁净圣所之日,也就是审判之大日。 内容来自fuyinchina
有一点需要特别注意,什么人是这次审判的对象呢?是那些先前已经认过罪,象征性的把罪转移到圣所里去了的义人。没有认过的罪,到不了圣所,依旧在罪人自己身上,最终必向罪人追讨。
内容来自fuyinchina
copyright fuyinchina
这好比大学入学考试。中学毕业生要进入大学,在一些国家先得经过大学入学考试。考完之后,只有交了卷的学生的试卷才会批改。批改试卷,又叫做判卷,相当于一种审查或审判的工作。判卷的目的,是为了择优录取。当试卷判完之后,达到一定标准的,就有资格升入大学了。公榜之日,就是上线被录取者的大喜之日。没有在名册上的,就都是落榜之人。
内容来自fuyinchina
同样的,洁净天上圣所的日子,就是查审所有认过罪的义人的案件的日子,或称之为查案审判之日。所以,查案审判是审查义人的案子。查审的目的,是为了择优录取,进入天城!没有认过罪的人,他们的罪仍在自己身上,并没有藉着信心将所认的罪象征性的转移到天上。当查审结束之时,基督就要第二次降临,接过了审判关的义人升入天城!同时,将那时还活着的恶人除灭。 copyright fuyinchina
本文来自福音中国
fuyin.com
洁净圣所,不是要继续记录人罪,而是要将上帝所赦免的罪,一笔勾消!好叫我们“无瑕无疵、欢欢喜喜站在”荣耀的上帝面前!好像我们从来没有犯过罪一样!
现代人的新知识
那么,但8:14所提到的“到二千三百日,圣所就必洁净。”就是在说,到2300日的预言所预指的终点,就会开始洁净圣所、查案审判的工作。
在地上的圣所,每日的献祭是在圣所这一层工作;而一年一度洁净圣所的工作,则在圣所第二间的至圣所进行。照样,耶稣2300日在天上的工作,也分为二个阶段。从复活升天,到2300日的终点到来之前,在天上圣所的第一间圣所工作;当时针指向2300日的终点时,他就要第一次进入至圣所,在那里开始救赎工作的最后阶段—查案审判,择优录取!当录取的工作结束之时,他就要跨出圣所的大门,驾云降临,接被录取的义人升天! 内容来自fuyinchina
本文来自福音中国
被译为“洁净”的这个希伯来字tasdaq有三个基本意思:(1)洁净;(2)恢复;(3)捍卫或昭雪。上面的例子,说明了洁净的基本意思。另外二方面的意义,我们通过下面的例子加以说明。 现代人的新知识
内容来自fuyinchina
平日我们打扫房间,会把灰尘与垃圾装入垃圾箱,然后盖住。这样,房间就干净了。但垃圾还在。但一周或更短的时间内,会有一天,我们把垃圾倒出去,让垃圾车拉去处理。这时,房间就彻底洁净了! 内容来自fuyinchina
现代人的新知识
前者,相当于罪得赦免,被基督的宝血所遮盖。“得赦免其过、遮盖其罪的,这人是有福的!”(诗32:1)而把垃圾从房间倒出去的动作,则相当于基督在至圣所做的洁净圣所的工作。 copyright fuyinchina
现代人的新知识
仍以打扫房间为例。当我们把房间打扫干净,物件摆放整齐之时,也就是在恢复房间的整齐的原貌。这种工作在酒店的客房,表现得更为明显。客人走后,打扫房间,就意味着让他恢复原貌。同理,天上的圣所,因人的罪而被污秽,当圣所被洁净之时,也就在恢复它的原貌! 现代人的新知识
当罪不再出现之时,那些因处理罪而设立的物件与程序,也就不必要了。如同人的脚受伤之后,需要打绑带、石膏、用拐杖等,帮助走路。但痊愈之后,这些东西就一样一样地被取下来,不再需要。最后,完全复原,行走自如! 本文来自福音中国
本文来自福音中国
第三点,捍卫或昭雪的意思,有双重的表现。那些被世界斥为渣滓的义人,在查审之后,得到平反昭雪,在宇宙之间确定为堂堂正正的义人!另一方面,查审的结果,又使上帝的计划得到捍卫。这些义人没有辜负上帝的一片苦心,没有辜负基督的救赎恩典!他们的得救,捍卫了上帝的计划与恩典! 现代好,好消息
本文来自福音中国
玉米田里的革流巴 本文来自福音中国
4. 14节与13节是如何逻辑关联的?
让我们一起来回顾一下这两节经文:
他对我说,“常与毁坏的罪过、将圣所与军旅践踏在地的异象要到何时?”“到二千三百日,圣所就必洁净。”(但8:13-14,改进版)
现代好,好消息
我们注意到,13节有六个要素:常与毁坏的罪过(即小角)、践踏圣所与军旅(小角恶行);异象、时间。可是,14节的回答里面,却只有时间与圣所两个要素,而没有提到其他的四个要素。那么,从什么意义上来说,14节回答了13节的提问?这两节经文之间有着怎样的逻辑关联? fuyin.com
前面的分析,让我们看到,洁净圣所与上帝的子民,即13节中的军旅息息相关!洁净圣所的目的,就是为了涂抹记录在圣所里的上帝子民的一切罪。在13节中,他们被践踏,但14节的信息是,他们将彻底翻身!所以,洁净圣所、查案审判是上帝子民的福音!审判一结束,他们就要得赎升天了!
内容来自fuyinchina
那么,洁净圣所或查案审判与践踏圣所及圣民的小角有何关联呢?要寻找两节经文之间的关联,我们不妨将这两节经文与第七章的相关经文作一对比。 现代好,好消息
内容来自fuyinchina
加百列替他提出了一个问题,但8:13则是对小角活动的重点总结。践踏军旅,指的是逼迫上帝的子民。通过上表的比较,可以看出,践踏圣所,主要是指践踏上帝的律法。因为圣所中最神圣的物件,就是装十诫律法的约柜。所以,践踏律法也就是践踏圣所了! copyright fuyinchina
通过比较但7:25-26与但8:13-14可知,小角践踏圣民与律法的恶行要持续一载二载半载;之后,天上的上帝会开始查案审判;最后,在查审结束之后,就要将小角灭绝!而灭绝小角的时间发生在基督复临!然而,基督复临的那日子,那时辰,没有人知道。所以基督无法告知。但他基督从何时开始预备第二次降临。当这个预备降临的过程完成,基督就要复临,小角就要被灭绝。 本文来自福音中国
现代人的新知识
如果从更细致地角度来说的话,“他的权柄必被夺去,毁坏,灭绝,一直到底。”(但7:26)这节经文包含几个不同的阶段:“他的权柄必被夺去”,隐含着在“一载二载半载”被夺去权柄的小角,在“审判者必坐着行审判”开始之后的某个时候,它的权柄将得到恢复,即就是启示录13章所说的死伤医好。(启13:10-12)。但这个恢复的权柄,仍将被夺去。再次夺去它的权柄的时候,发生在基督复临之时。小角的最终灭绝,则发生在千禧年之后,基督第三次降临之时。但基督复临的时刻,是无人知晓的。因此,基督所能告知但以理的,就是他将何时开始查案审判,为复临作最后的预备!预备结束,就是除掉小角的作为之时!
现代人的新知识
我们在这个顺序中,找到了但8:14与但8:13的关联。但8:14把重点放在了为圣民昭雪、把圣所恢复到原状。但未说明的潜台词则是,先处理好义人的案件,这件事情一处理好,就来对待践踏圣所与圣民的小角! 现代好,好消息
现代好,好消息
15 我但以理见了这异象,愿意明白其中的意思。忽有一位形状象人的站在我面前。 内容来自fuyinchina
注:到十四节,异象描述完了。但以理看了这个异象[chazown,整体异象],希望能明白自己所看到的一切。在但8:13-14节站在乌莱河两岸的两位圣者,显然没有丢弃但以理,而是要进一步帮助他,明白他所看到的异象。这时,一位形状象人的来到他面前。根据上下文,几乎可以断定,来者不是别人,而是在那个片段异象中见过的圣者。但以理在描述这个人的时候,用了表示部分异象的那个字眼 mareh。也就是在但8:13-14中所出现的圣者,即加百列。
fuyin.com
但以理与加百列
fuyin.com
16 我又听见乌莱河两岸中有人声呼叫说:“加百列啊,要使此人明白这异象。” copyright fuyinchina
注:但以理又听见另一位圣者呼叫说:“加百列啊,要使此人明白这异象。”表明上一节经文中来到但以理面前的的确是天使加百利。加百利来,是要帮助但以理明白那个部分的异象[mareh],即2300日的异象;而不是但以理个人想明白的整体异象[chazown]。
copyright fuyinchina
现代好,好消息
17 他便来到我所站的地方。他一来,我就惊慌俯伏在地;他对我说:“人子啊,你要明白,因为这是关乎末后的异象。”
copyright fuyinchina
注:加百列便来到但以理所站的起方。但以理在荣耀的天使面前的反应,令人动容。天使的纯洁与荣耀,是那样的庄严与震憾,以致但以理惊慌失措,俯伏在地。加百列轻声对但以理说:“人子啊,你要明白这个关于末后的整体异象[chazown]。”
现代人的新知识
18 他与我说话的时候,我面伏在地沉睡;他就摸我,扶我站起来,
19 说:“我要指示你恼怒临完必有的事,因为这是关乎末后的定期。” 本文来自福音中国
注:天使开口说话,但以理的反应令人惊讶:他面伏于地,陷入沉睡之中。加百列摸他,给他加力,但以理便站立起来。 现代人的新知识
“我要指示你恼怒临完必有的事,因为这是关乎末后的定期。”十九节的经文富有深意,须细致品味。天使所要指示但以理明白的,是恼怒临完之后的事。那么,什么是“恼怒”呢?“末后的定期”又是何时? copyright fuyinchina
圣-书中提到上帝的恼怒大致有二类:一类是因以色列民的背逆,上帝将他们分散到外邦。(申29:27-28)另一类是对恶者的恼怒(启14:11;16:1)。或者两者兼而有之。我们来看一下相关的经文:
fuyin.com
1. 上帝的恼怒——将子民驱散到外邦(有恩典相随) 本文来自福音中国
“所以耶和华的怒气向这地发作,将这书上所写的一切咒诅都降在这地上。耶和华在怒气、忿怒、大恼恨中将他们从本地拔出来,扔在别的地上,象今日一样。”——申29:27-28
copyright fuyinchina
2. 上帝的恼怒——严惩拜兽者(只有公义没有恩典相随)
现代好,好消息
“又有第三位天使接着他们,大声说:“若有人拜兽和兽像,在额上或在手上受了印记,这人也必喝上帝大怒的酒;此酒斟在上帝忿怒的杯中纯一不杂。他要在圣天使和羔羊面前,在火与硫磺之中受痛苦。他受痛苦的烟往上冒,直到永永远远。那些拜兽和兽像,受它名之印记的,昼夜不得安宁。”——启14:9-11 现代人的新知识
现代人的新知识
那么,但8:19中所提到的恼怒,是指哪一段呢?或许两者都有吧!让我们从经文本身开始吧。下面对三个译本进行对比。 现代人的新知识
现代人的新知识
|
和合本 本文来自福音中国 |
吕振中 copyright fuyinchina |
KJV 内容来自fuyinchina |
|
说:“我要指示你恼怒临完必有的事,因为这是关乎末后的定期。但8:19 现代人的新知识 |
他说:“我要指示你知道上帝震怒之末期所必有的事,因为这是关于末了之定期的。”但8:19 现代好,好消息 |
And he said, Behold, I will make thee know what shall be in the last end of the indignation: for at the time appointed the end shall be. 现代人的新知识
|
|
临完 现代好,好消息 |
末期 fuyin.com |
Last end 内容来自fuyinchina |
|
临完=末期=Last end 内容来自fuyinchina |
||
本文来自福音中国
4.根据复临运动的发起者米勒尔的研究,利未记谈到了上帝对背逆的子民将要给出的惩罚,就是“七期”或“七年”。(见利26:18,21,24,28)在这几节经文中,中文和合本译为“七倍”或“七次”。其实,在希伯来原文中,只有一个“七”字;英文均译为“seven times”。
fuyin.com
本文来自福音中国
现代人的新知识
米勒尔的计算过程
内容来自fuyinchina
copyright fuyinchina
米勒尔据此认为“seventimes”是指“七期”、“七载”或“七年”。而一个预言年等于360天。七载=2520天。 copyright fuyinchina
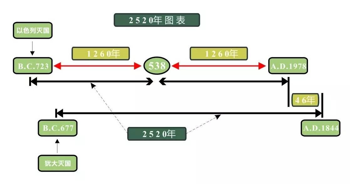
进一步的研究发现,以色列人建国后不久,国家分裂,成为北国以色列(十个支派)与南国犹大(二个支派)。公元前677年南国犹大王玛拿西被掳,标志着南国的沦丧。米勒尔以此为上帝恼怒(2520)的起点。这个研究,将他带到1843年。(2520-677=1843)
现代好,好消息
米勒尔的这个计算方法,被刻画到1843图表上的第一个指向1843年的圣-书预言。2300日,是那张图表上的第二个指向1843年的预言。 内容来自fuyinchina
关于这张绘制于1842年5月,被当时300位领导复临运动的传道人传讲的图表,怀爱伦有这样的论述: 本文来自福音中国
“我看到那1843年的图表乃是出于上帝圣手的指引,而且它不应被窜改;其数字正是祂所要的;祂的圣手曾经遮盖其中数字的一个错误,以致没有人能看出这错误,直到祂的手不再遮盖它为止。”——早期著作,经历与目睹,第163段;英文EW 74.1 内容来自fuyinchina
1843图表上的数字,只有一个错误,那个错误就是1843本应为1844。后来,这个错误得到了纠正,到1850年,另一张图表绘出,替1843图表:简明扼要地传达但以理与启示录两书的重要信息。 copyright fuyinchina
1856年,Hiram Edson(1806-1882)通过仔细地查考圣-书与历史,发现北国的沦丧,发生在公元前723年。于是,他以公元前723年为上帝的恼怒(2520)的起点,得出恼怒结束的时间点是1798(2520-723=1798)。
内容来自fuyinchina
现代人的新知识
2520图表 内容来自fuyinchina
请注意,这段分散子民的“恼怒”实际有二个终点,头一个是1798,第二个是1844。如果我们这个认识来理解但8:19,那么,天使的意思就是说:但8:19说的是第二个终点,即1844,就是所定的末期。“因为他已经定了日子,要藉着他所设立的人按公义审判天下,并且叫他从死里复活,给万人作可信的凭据。”(徒17:31)这个所定的日期,就是上帝查案审判的开始! copyright fuyinchina
现代人的新知识
如果我们把“恼怒”理解为上帝在末后对拜兽之人的惩罚(启14:9-11),那么,就可以把但8:19中天使要来指示的事情为:在恩典的门关闭之后,即查案审判结束时,上帝将要刑罚那些在最后的恩典时期、继续选择“拜兽和兽像,受它名之印记的”恶人。
本文来自福音中国
fuyin.com
下面的几节经文,就是加百列对但以理所见异象的解释,我们试列表对照。
现代好,好消息
copyright fuyinchina
此后,但以理终十二年不得其解。更加恳切地祷告,上帝差加百利前来解惑,才有一段:以色列民被掳七十载预言待验。加百利奉差前来解惑!
本文来自福音中国
但以理书第八章是对第七章转换视角的进一步展开。正如天使来点明的,第八章所关注地重点,是“恼怒临完必有的事,因为这是关乎末后的定期”(但8:19)。也就是说,但以理书第八章的重点,是末后要发生的大事。而其中,突出说明的,是上帝的圣民将要如何:这就是“到2300日,圣所就必洁净”(但8:14)的预言。洁净圣所或查案审判所考查的,虽然是那些承认过上帝,认过耶稣的人的案件,但它的结果,却决定着每一个人的最终的命运。洁净圣所的开始,标志着从天下打到地上、旷日持久的善恶之争进入白热化的最后阶段。洁净圣所,是上帝开始打扫战场,清点战利品的开始;也是为最终清除撒但及其恶势力作最后准备。天上进入查案审判的程序,同时意味着人间进行入最神圣严肃是时刻。义人得赎在即,我辈当敬虔谨守,竭力与主同行,与主同工,广传福音,为基督的荣耀复临,预备合用的百姓! copyright fuyinchina
现代好,好消息
本文来自福音中国
基督复临
fuyin.com

END 现代人的新知识
现代人的新知识
本文由【现代真理网站】首发,转载须告知。
本文链接![]()